
佛山一不锈钢企业关闭公告成史上最绅士离场
山中观世事
2025-05-25 15:01:07
日前,佛山一家不锈钢企业的关闭公告,没有悲情控诉,没有仓促甩锅,一封文采斐然、情真意切的结业声明,让无数网友直呼"这是教科书级的体面告别",更在业内引发"最绅士离场"的热议。
一纸公告见格局:十二年征程终落幕
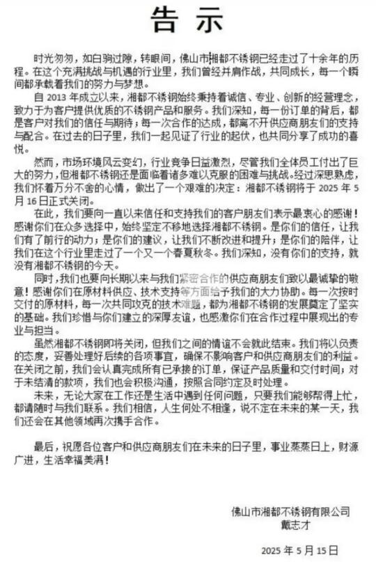
5月15日,佛山市湘都不锈钢有限公司发布公告,宣布将于2025年5月16日正式关闭。这份几百字的声明里,没有避谈经营困境,却用诗意的语言回顾了自2013年成立以来的点滴,如“时光匆匆如白驹过隙”“我们曾经并肩作战,共同成长,每一个间都承载着我们的努力与梦想。”字里行间,既有对市场环境剧变的坦诚,更有对合作伙伴十余年支持的深切感恩。
以"并肩作战""共同成长"定义与上下游的关系。公告中连续使用三个排比句致谢客户:"是你们的信任让我们有了前行的动力,是你们的建议让我们不断改进,是你们的陪伴让我们走过春夏秋冬",让无数合作方感叹"这样的告别太破防"。
绅士退场的四大风范
责任担当:站好最后一班岗
企业承诺将"认真完成所有已承接订单,保证质量与交付时间",对未结款项"按合同及时处理",还有“未来,无论大家在工作还是生活中遇到任何问题,只要我们能够帮得上忙都请随时与我们联系。”这种"关厂不关情"的态度,结业时还能主动清算尾款,这才是真正的诚信企业。"
公告不仅感谢客户与供应商,更特别提及"共同攻克技术难题"的细节。有网友发现,文中"人生何处不相逢"的结语,暗藏对未来重逢的期待,被赞"连告别都带着温度"。
行业风骨:不为失败找借口
企业坦承尽管全员努力仍难破局,但强调珍惜行业起伏中的成长。这种直面困境的勇气,让不少制造业同行感叹:"市场淘汰了很多企业,但能这样优雅退场的太少。"
人文情怀:告别信写成散文诗
从"白驹过隙"的时光感怀,到"春夏秋冬"的岁月意象,公告被网友称为"最有文采的结业声明"。有文学爱好者甚至逐句分析其用典,戏称"建议纳入商务写作教材"。
"见过连夜跑路的,没见过关厂还写感谢信的"
"能把倒闭公告写成情书,这样的企业值得尊重"
"希望老板东山再起!这种做事态度到哪都会成功"
"建议所有企业学学什么叫体面经营,体面退场"
在商海沉浮中,成功的故事千篇一律,体面的退场万里挑一。湘都不锈钢用一封告别信诠释了:企业的品格不仅体现在巅峰时的辉煌,更彰显于退场时的姿态。当行业寒冬来临,有人仓皇逃离,有人欠债跑路,而这家佛山企业选择以绅士风度谢幕。
这样的企业,值得我们记住。
0
阅读:366
上善若水
湘都不锈钢,万里排一