
日本🇯🇵商务签!免经济材料!可提供邀请函
森旅去游
2025-04-22 16:29:13
日本🇯🇵商务签证 免经济材料 不用看个人材料
没有邀请函可以提供商务邀请函!
单次商务申根国或者日本三次以上升三年
多次申请近期批都是三年以上哦!
(多次根据领馆批一年 三年 五年)
5-7个工作日出签!
免机票!免纳税!免财产证明!
💼💼💼
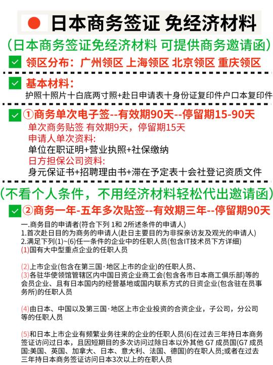
签证领区:北京领区 上海领区 重庆领区 广州领区
‼️‼️‼️‼️
签证类型:
单次商务贴签:有效期90天,停留期15天多次
一年商务贴签:有效期一年,停留期90天多次
三年商务贴签有效期三年,停留期90天多次
五年商务贴签:有效期五年,停留期90天多次
📖📖📖📖📖
基本材料:
护照十照片十白底两寸照+赴日申请表十身份证复印件户口本复印件
[派对R][派对R][派对R][派对R][派对R][派对R]
单次商务贴签 有效期9天,停留期15天
申请人单次资料:
单位在职证明+营业执照+社保缴纳
日方担保公司资料:
身元保证书+招聘理由书+滞在予定表十会社登记资质文件
[派对R][派对R][派对R][派对R][派对R][派对R]
多次商务贴签,有效期一年 三年 五年 停留期90天
申请条件:
一.商务目的申请者(符合下列 1和 2所述条件的申请人)
1.首次赴日目的为商务的申请人(赴日主要目的为非探亲访友及观光的申请人)
2.满足下列(1)~(6)任一条件的企业中的任职人员(包含IT技术员下方详细)
(1)国有大中型重点企业的任职人员
(2)上市企业(包含在第三国·地区上市的企业)的任职人员
(3)各驻华使领馆管辖区内中国日资企业商工会(包含各市日本商工俱乐部)等的会员企业、且有日本国内的经营基地或国内联系方式的日资企业(包含驻在员事务所)的任职人员
(4)由日本、中国以及第三国·地区上市企业投资的合资企业,子公司,分公司等的任职人员
(5)和日本上市企业有频繁业务往来的企业的任职人员(6)在过去三年持日本商务签证访问过日本,且因短期目的多次访问过除日本以外其他 G7 成员国(G7 成员国:美国、英国、加拿大、日本、意大利、法国、德国)的在职人员;或者在过去三年持日本商务签证访问日本3次以上的在职人员
0
阅读:0