藏书网
大楚越王的文章
美媒华日上,欧洲没有自主生产足够武器的能力,暂时无法建立独立于美国的防卫体系。
国际
2026-01-26 19:19
高市早苗称,她寻求与中方直接对话。
国际
2026-01-27 00:05
英相斯塔默即将访华,他认为英国前几任首相没有访华是玩忽职守。
国际
2026-01-26 18:19
印度共和日阅兵,欧理会主席和欧委会主席出席。
国际
2026-01-26 19:20
在白宫官员接连警告后,加拿大总理否认有意与中国签署自贸协议,说只是修复对华关系。
国际
2026-01-26 16:19
欧洲央行行长说要给中国划红线。他认同中国投资和中欧经贸的重要性,但也声称,欧洲必
国际
2026-01-26 15:19
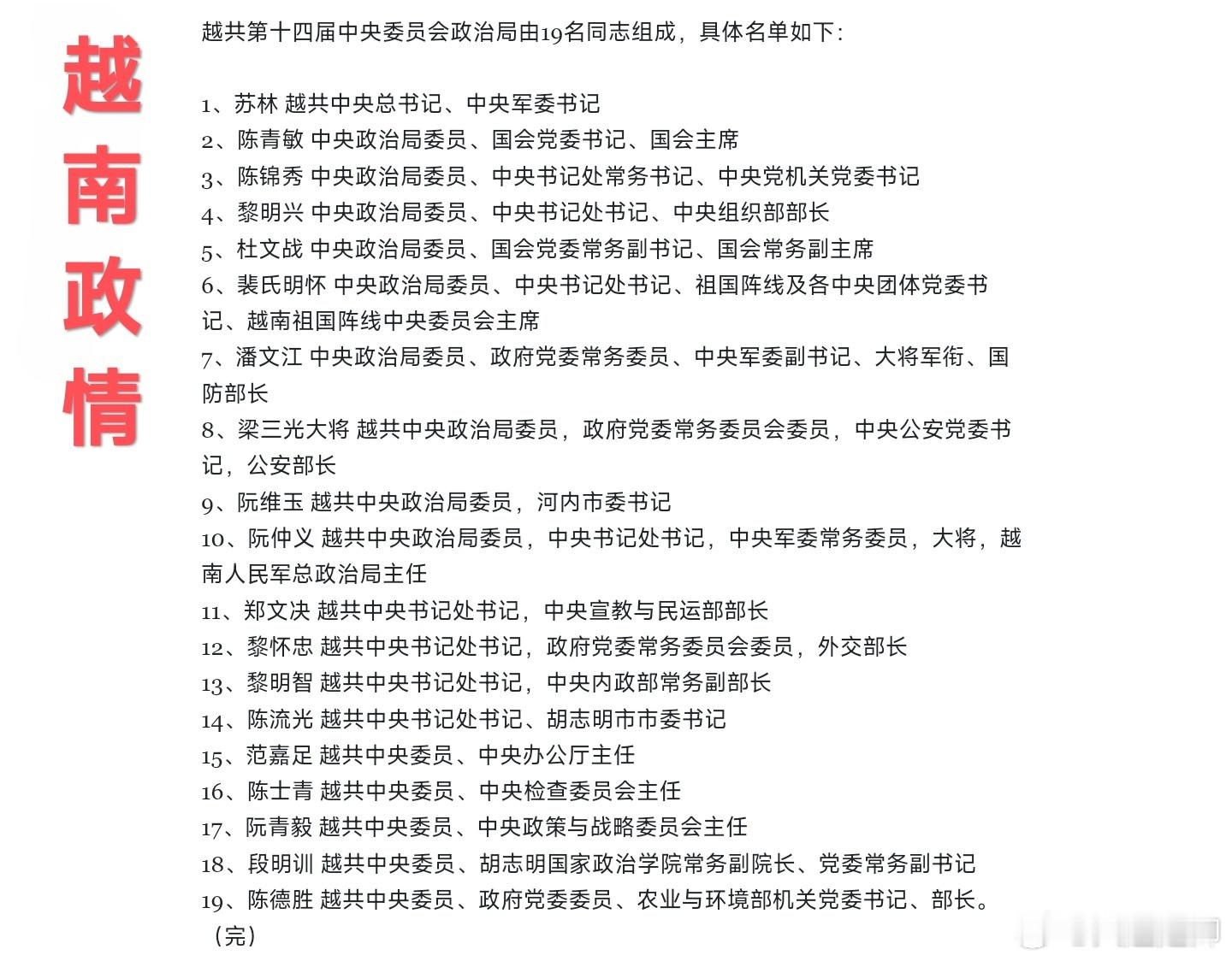
越共新届政治局成员及其现职,前四名料是新四架马车。
国际
2026-01-26 00:06
欧盟外长认为,欧盟乐见俄乌谈判获得成果,但欧洲应该在谈判桌上拥有席位。
国际
2026-01-26 00:06
美国官员痛批欧洲,大意就是说,在俄罗斯威胁下,欧洲列国数十年来依赖美国保护,却嫌
国际
2026-01-25 12:22
特朗普发帖声称,若加拿大成为中国商品输入美国的中转站,那美国将对加拿大加征100
国际
2026-01-25 11:20
美媒报道,五角大楼近日发布国防战略显示,美国将聚焦本土安全、淡化与华对抗。大意就
国际
2026-01-25 02:19
【越南政情】苏林说,越南拥有4000多年建国卫国历史经验。
国际
2026-01-25 02:19
美媒说,特朗普将对古巴实施极限封锁,禁止各国向其输送能源,包括人道援助。
国际
2026-01-25 00:06
英媒路透说,美俄正共促乌克兰退出顿巴斯。
国际
2026-01-25 00:06
伊朗高官警告称,伊朗武装枕戈待旦。美国针对伊朗的任何形式的攻击,都将会被视为全面
国际
2026-01-25 02:18
英相斯塔默将访华,英国财政大臣和商务大臣随行,强化经济色彩。
国际
2026-01-25 00:04
英媒卫报报道,知情者称,美军1月2日突袭马杜罗之前,获得现临时总统罗德里格斯和她
国际
2026-01-25 00:06
特朗普认为,既然北约那么闲,美国应该援引盟约第5条,要求北约出兵保护美国南部边界
国际
2026-01-24 00:33
特朗普贤婿和特使访问莫斯科,会晤普京。克宫秘书强调,俄方立场众所周知,即乌克兰必
国际
2026-01-24 00:32
韩媒称,受中日关系影响,不少往返中日的游轮掉头开往韩国,使釜山的中国游轮入港量或
国际
2026-01-24 00:33
第一页
下一页
大楚越王
感谢大家的关注
热门分类
推荐
热榜
军事
NBA
体育
社会
明星八卦
娱乐
财经
科技
汽车
历史
国际
游戏
动漫
公益
搞笑
商业
互联网
数码
国际足球
房产
家居
时尚
科学探索
职场
育儿
股票
教育
影视
情感
热点
中国军情
武器
中国南海
中国足球
亚洲杯
科比
综合体育
CBA
投资
大咖秀
外汇
创业
风口
SUV
豪车
概念车
优惠
新能源
美国
欧洲
朝日韩
俄罗斯
孕期
街拍
婚姻
正能量