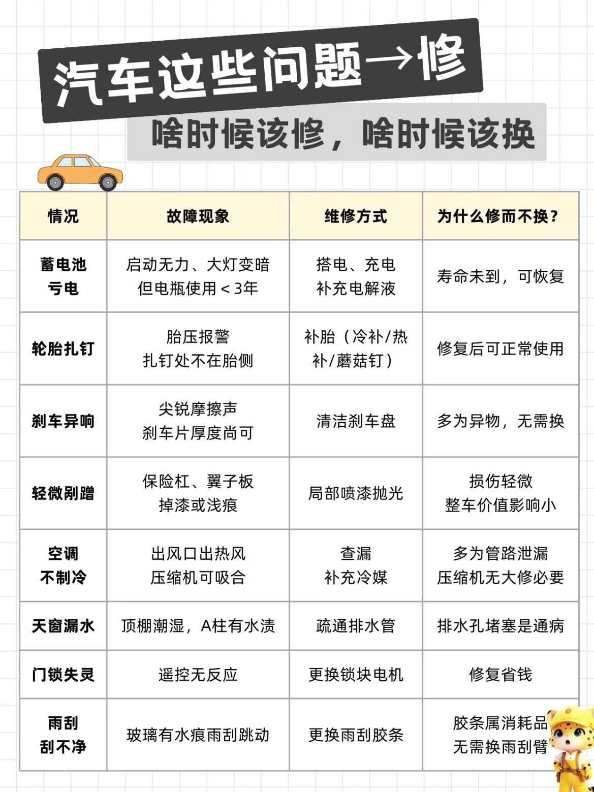
汽车故障,什么时候该修,什么时候该换呢?如上图!车主判断技巧✅寿命法——易损件(轮胎/电瓶/刹车片)到更换周期直接换,修不划算。✅安全法——涉及爆胎、制动、气囊的故障,不修直接换。✅费用法——维修费超过新件价格的50%,优先换新。✅复发率——天窗排水、灯罩氧化这类修完能用2年以上,可修;双离合抖、大灯进水这类修完半年又犯,直接换。我与汽车的日常大v聊车


汽车故障,什么时候该修,什么时候该换呢?如上图!车主判断技巧✅寿命法——易损件(轮胎/电瓶/刹车片)到更换周期直接换,修不划算。✅安全法——涉及爆胎、制动、气囊的故障,不修直接换。✅费用法——维修费超过新件价格的50%,优先换新。✅复发率——天窗排水、灯罩氧化这类修完能用2年以上,可修;双离合抖、大灯进水这类修完半年又犯,直接换。我与汽车的日常大v聊车


热门分类
汽车TOP
汽车最新文章