谁说举报没用,谁说四川大学和稀泥?终于等到这一天!83页举报信没白写,王竹卿栽了

老先生看世界 2026-02-15 13:13:46

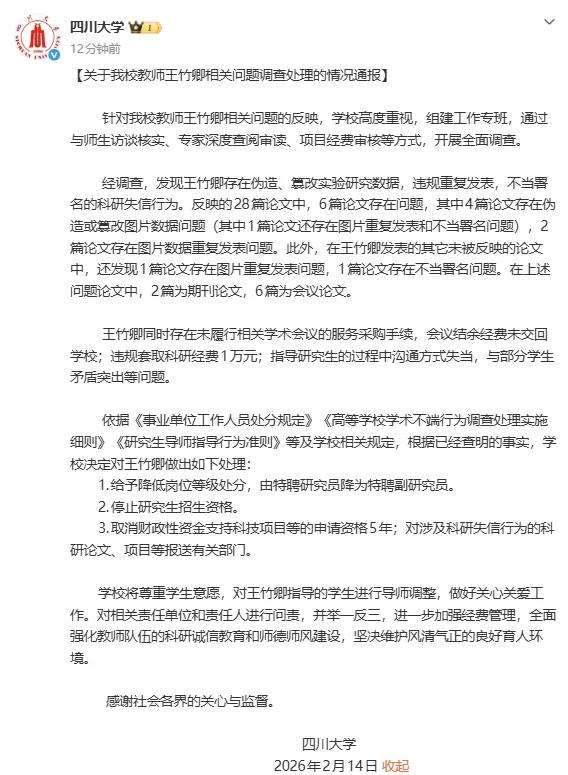
谁说举报没用,谁说四川大学和稀泥?终于等到这一天!83页举报信没白写,王竹卿栽了! 2月14日,川大一纸通报下来,没有辟谣,没有和稀泥,直接给实锤了(详见附图)。 那些说举报信没用的人,脸疼不疼? 83页啊,那是多少个通宵熬出来的?多少个证据搜集起来的?不是逼急了,谁愿意费这劲? 这下好了,瓜熟了,板子也下来了。王竹卿这次是真的栽了,不是什么“正在调查中”,不是什么“暂不回应”,而是实打实的处理结果。 啧啧,这就是传说中的“让子弹飞一会儿”?子弹飞完了,人倒下了。 说实话,看到这个结果,我第一反应是:举报信还是有人看的!正义虽然迟到,但总算没有缺席。那些还在观望的人,是不是该考虑也写点什么了? 坐等后续其他学校跟进了,这瓜,可能还有第二季、第三季呢!王竹卿 川大博导被举报

0 阅读:76

猜你喜欢

老先生看世界

老先生看世界

感谢大家的关注