西安未来信息港核心区千亩征地启动!长安北雷、南雷村要大变样了! 西安城南又有大

西太路彭于晏 2026-02-11 21:29:36

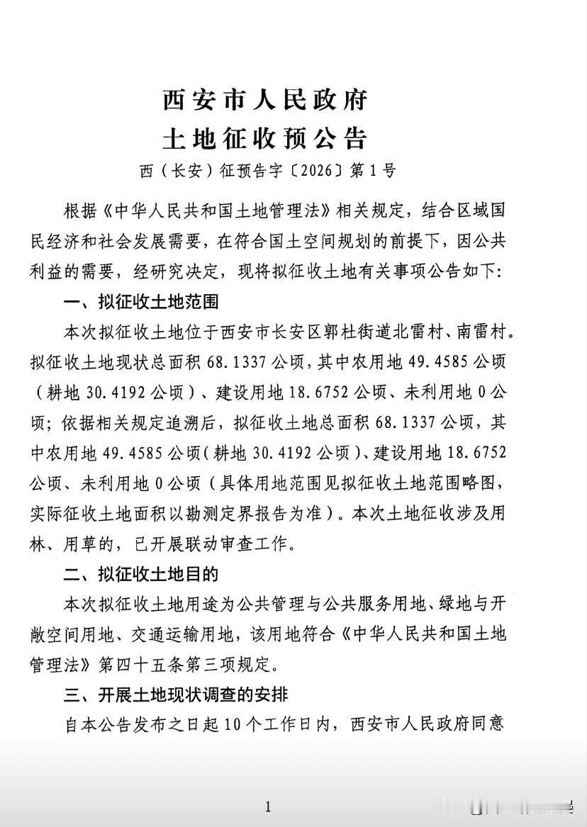
西安未来信息港核心区千亩征地启动!长安北雷、南雷村要大变样了! 西安城南又有大动作!2月10日,西安市发布土地征收预公告,长安区郭杜街道北雷村、南雷村约1022亩土地将迎来“华丽转身”,为“未来信息港”核心区建设腾空间。 这次征收的土地总面积约68.13公顷,其中耕地就有30多公顷,过去是村民们种粮种菜的农田和村落。未来,这里将彻底告别传统农业和村落形态,转型为集科创、生态、生活于一体的城市新核。 从规划图上看,这片区域的“含金量”拉满: 科创硬核:西电国家重点实验室、孵化科技城、智造工厂等将落地,为数字经济和硬科技发展提供核心支撑。 生活配套:体育馆、文化科技馆、人才服务中心、社区邻里中心同步布局,让产业发展和民生服务两不误。 生态颜值:艺术商业公园、科学绿廊、汉魏主题湿地公园穿插其中,科技感和自然感并存。 交通便利:香积大街、终南大道、西沣路等主干道贯穿,以及未来规划7号线、13号线等线路,未来出行更便捷。 公告也明确了关键节点:自发布之日起10个工作日内,长安区将组织土地现状调查和清点确认,村民们要积极配合;同时,征收范围内严禁抢栽抢种抢建,违规行为将不予补偿。 这次征收不仅是两个村子的蜕变,更是西安“未来信息港”从蓝图走向现实的重要一步。当农田变成科创高地,村落融入城市新核,长安区的发展能级也将迎来质的飞跃。 西安未来信息港 长安区 土地征收 城市发展

0 阅读:39

猜你喜欢

西太路彭于晏

西太路彭于晏

感谢大家的关注