界面新闻见习记者|蒋习
又一可控核聚变商业公司再获上海国资加码。
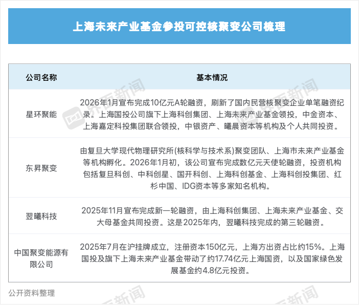
1月12日,界面新闻获悉,上海星环聚能科技有限公司(下称星环聚能)正式完成10亿元A轮融资,刷新了国内民营核聚变企业单笔融资纪录。
此轮融资由上海国资体系深度参与,上海国投公司旗下上海科创集团、上海未来产业基金领投,中金资本、上海嘉定科投集团联合领投,中银资产、曦晨资本等机构及个人共同投资。星环聚能Pre-A轮领投方上海科创集团旗下知识产权基金,在本轮继续跟投。
当天,星环聚能宣布与上海市嘉定区政府达成战略合作,共同推进星环一号(CTRFR-1)聚变装置的研发与产业化进程。
根据协议,星环聚能将落户嘉定区徐行镇,并将在嘉定设立研发中心及实验基地,重点开展聚变技术工程化验证。
星环聚能上海实验基地占地约25亩,总建筑面积5万平方米,规划建设装置大厅、科研厂房及配套服务区三大功能板块,预计2026年初启动建设,2027年建成投用。
星环聚能成立于2021年10月,脱胎于清华大学科技成果转化项目,是国内主要的商业核聚变公司之一,其选择的技术路线是球形托卡马克。
托卡马克被誉为“人造太阳”,其装置的中央是一个环形的真空室,外面缠绕着线圈,在通电时内部会产生巨大的螺旋形磁场,将其中的等离子体加热到很高的温度,以达到核聚变的目的。
球形托卡马克是托卡马克的变体,环径比小于2,约束更加稳定,空间利用更加高效,可以在更小的体积内使用相同磁场约束更加高性能的聚变等离子体,是一种实验依据充分的经济型聚变堆方案。
2024年12月,星环聚能宣布,在初步工程验证装置SUNIST-2顺利建成运行并达到主要设计指标后,该公司即将开始建设负三角球形托卡马克NTST(NegativeTriangularitySphericalTokamak),该装置有望成为全球首个负三角球形托卡马克。
据其微信公众号2025年9月消息,该公司已完成初步工程验证,正按照其五步聚变能开发路线图推进,现已进入第三阶段——实现能量增益Q>1的关键研发期。
该公司规划,2028年前后彻底完成工程验证,启动商业示范堆建设,2032年左右建成一个可输出电能的聚变反应示范堆。
星环聚能的融资突破并非偶然,其背后是上海对聚变能源这一未来产业的系统性布局。
近年来,上海将聚变能源作为前沿科技与未来产业培育的重点方向,先导布局高温超导等关键核心技术攻关,政策与资本形成合力。
上海未来产业基金于2024年9月设立,由上海市财政全额出资,初始规模是100亿元,2025年又进行了扩募,规模增至150亿元,周期为15年。该基金定位为逆周期耐心资本,旨在推动上海乃至中国的科技成果转化。
除星环聚能外,上海未来产业基金还投资了东昇聚变、翌曦科技和中国聚变能源有限公司等。

制图:蒋习
政策层面亦提供了明确指引。
2024年3月,上海市经信委、市发改委等部门联合印发《上海核电产业高质量发展行动方案(2024-2027年)》,提出要“开展磁-惯性约束聚变能源系统的实验物理、核心技术和关键设备等研发,建成国际先进的聚变能源中心。
2025年10月,上海市政府印发《关于加快推动前沿技术创新与未来产业培育的若干措施》,明确加速布局量子科技、可控核聚变等领域,重点支持技术难题攻关、技术路线收敛,开展产品研发或技术方案可行性验证。
目前,上海已初步形成了相对完整且技术路线多元的核聚变产业链。
产业链上游以关键材料与部件为核心,上海超导是其中的代表企业。
该公司专注于高温超导材料的研发,目前已成长为全球第二代高温超导材料的核心供应商之一。其产品广泛应用于可控核聚变、超导电力、高场磁体等前沿科技领域。
据其招股书披露,该公司主要客户包括中国科学院、翌曦科技、能量奇点等。

上海超导已于2025年6月递交科创板IPO申请,计划募资12亿元,目前已进入审核问询阶段。

另一家上游企业翌曦科技,脱胎于上海交通大学高温超导团队,成立于2022年,主攻聚变装置所需的强场磁体。
在中游的装置与装备制造环节,上海企业呈现出多元化的技术路径竞争格局。
从约束装置看,当前可控核聚变技术路线主要有三种:重力场约束核聚变、激光惯性约束核聚变和磁约束核聚变。其中,磁约束核聚变目前研究的装置包括托卡马克、仿星器、反向场箍缩及磁镜等。
上海主要企业覆盖了当前磁约束聚变的多种主流路线:星环聚能专注球形托卡马克,能量奇点研发全高温超导托卡马克,鸿鹄聚变则探索仿星器路线。

制图:蒋习
从燃料路线看,技术选择更具前瞻性:东昇聚变攻坚氘-氦3聚变,上海电气则与新奥能源研究院合作,聚焦于氢硼聚变技术的工程化与产业化。

制图:蒋习
近期,核聚变相关公司动态频繁。
1月6日,上海电气与新奥能源研究院签署协议,将构建“聚变研发-核级制造-电力传输”全链条合作,重点攻坚球形环聚变装置及龙-2关键部件研发、核级装备工程化转化、智能输配电系统适配等三大核心任务,聚焦氢硼聚变技术工程化与产业化,加速国内“终极清洁能源”应用进程。
此外,能量奇点近期宣布其全球首台全高温超导托卡马克“洪荒70”实现了120秒稳态长脉冲等离子体运行,进一步验证了高温超导托卡马克的工程可靠性和运行稳定性。
在第二十五届中国国际工业博览会上,中国聚变能源有限公司(下称中国聚变公司)首次公开其“中国环流四号”聚变实验装置。
“中国环流四号”的主要目标为验证大型高温超导磁体的运行可靠性、演示聚变堆全域智能运行控制技术,以及实现长脉冲高增益稳定运行。
中国聚变公司目前是国内资金体量最大、股东阵容最强的聚变实施主体。该公司依托核工业西南物理研究院(下称西物院)。西物院曾先后主导建成中国环流一号、环流二号科学装置,并在2020年自主设计建造新一代人造太阳“中国环流三号”装置,该装置是目前国内规模最大、参数最高的先进托卡马克装置。
中国聚变公司计划于2026年完成模型磁体研发;2027年完成原型磁体研发;力争2030年建成装置,聚变增益Q≥5。
界面新闻在2025年工博会期间获悉,目前其上海基地已开始进行模型磁体研发工作。
此外,上海还拥有大量核聚变研发机构和高校。
例如,复旦大学现代物理研究所核科学与技术系以强磁场无中子的氘-氦3为技术路线,孵化了东昇聚变。
上海交通大学则在高温超导领域积累深厚,为翌曦科技输送和技术和人才。