鞠婧祎收入大家觉得1.39亿确实很高。但是鞠婧祎2013年签约丝芭,截止

武汉小蒋菲 2025-12-17 02:06:34

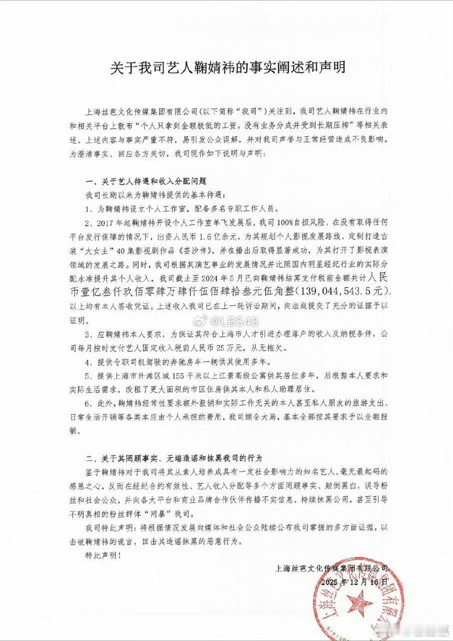
鞠婧祎收入大家觉得1.39亿确实很高。 但是鞠婧祎2013年签约丝芭,截止到2024年丝芭已支付鞠婧祎超1.39亿,也就是说11年里支付鞠婧祎超1.39亿元。而在这11年里,鞠婧祎给丝芭创造的收益是?1. 总选及相关打投收入:她2017年SNH48总决选以27.7万票夺冠,按35元一张票算,单此一项就为丝芭创利1000万左右;2018年总选她票数依旧领先,且该届TOP66成员总票数对应的总收益达1亿。此外,她参与的金曲大赏等活动也依赖粉丝购买EP、CD获取投票券来支持,这些都持续为公司带来收益。2. 影视板块收入:丝芭曾出资1.6亿制作《芸汐传》捧她,这部剧让她成功打开影视路,后续她主演的《如意芳霏》《嘉南传》等自制剧也收获了远超行业均值的分账收益。而且正是她的影视成绩,让丝芭影视部门收入超过女团收入,撑起了公司影视业务。鞠婧祎的个人收入曾占丝芭传媒每年总营收的三分之一。另有信息提到,2018年丝芭传媒财报显示,鞠婧祎个人创造的利润贡献率更是超过了35%,略高于这一普遍占比说法。这一高占比也能从侧面印证,她解约后丝芭传媒剧场收入暴跌42%,足见其此前对公司营收的关键支撑作用还觉得他11年的收益是1.39亿高吗?那和他给公司创造的收益比呢

0 阅读:0

猜你喜欢

武汉小蒋菲

武汉小蒋菲

感谢大家的关注