藏书网
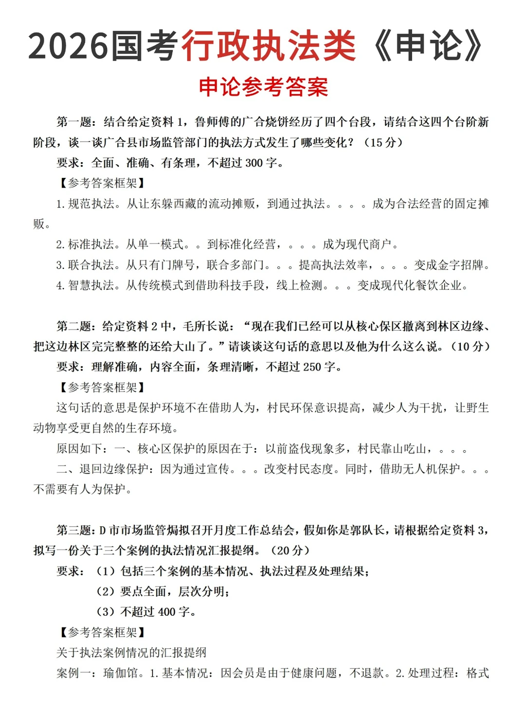
2026国考申论答案,行政执法类!
夏彤考编
2025-12-01 15:03:37
大作文先出了
0
阅读:8
猜你喜欢
国考难炸了今天国考开考二女儿行测考完跟我说做完言语理解,图形推理,和资料分
【3评论】【9点赞】
金金小财喵
2025-11-30
今年的国考已然落幕,然而关于国考申论的讨论却依旧如火如荼。不少小伙伴在网上纷纷吐
【1评论】【1点赞】
申论
芝士QQ68LV
2025-11-30
破防!国考er集体崩溃:图推脑壳疼,数量全靠蒙,根本做不完!家人们,国考战
【1点赞】
月亮生活随笔
2025-11-30
上午国考行测结束,总结今年国考的几个特点:应届生倾斜,占比七成的岗位。年龄放宽
【1评论】【3点赞】
应届生
小李收破烂儿🍔
2025-12-01
2025国考有多难?98:1百里挑一,考生吐槽:试卷厚如书,申论作文无材料可依!
【1点赞】
申论
作文
清风醉酒聊焦点
2025-11-30
2026国考行政执法申论小题答案!
申论
夏彤考编
2025-12-01
国考答案国考之后,行测答案流转、申论模板受捧,既是考生关切所致,亦折射出对公平的
【2点赞】
申论
星野追光
2025-11-30
【国考结束熹妃回宫】申论只给了我一个小巴掌11月30日,国考下午申论考试于17:
申论
西安新鲜事
2025-11-30
夏彤考编
感谢大家的关注
作者最新文章
1
最后提醒一次参加12月7日省考的人!
2
2026国考行政执法规范词!
3
存一下深圳事业单位时间节点,防止遗忘错过
4
如何在11月30日国考拿到更多的分数!
5
国考省考 | 行政执法专项金句!
6
最后提醒一次参加11月30日国考的人!
7
国考行政执法类申论答题模板!
8
2026国考行测判断推理秒杀口诀!
9
2026国家电网报名流程,详细步骤!
10
存一下12.7省考时间节点,防止遗忘错过!
热门分类
推荐
热榜
军事
NBA
体育
社会
明星八卦
娱乐
财经
科技
汽车
历史
国际
游戏
动漫
公益
搞笑
商业
互联网
数码
国际足球
房产
家居
时尚
科学探索
职场
育儿
股票
教育
影视
情感
热点
中国军情
武器
中国南海
中国足球
亚洲杯
科比
综合体育
CBA
投资
大咖秀
外汇
创业
风口
SUV
豪车
概念车
优惠
新能源
美国
欧洲
朝日韩
俄罗斯
孕期
街拍
婚姻
正能量
教育
TOP
1
大学时期的刘亦菲也美得让人惊叹[哭哭]
2
原来老师也怕老师😂
3
拉拉-安东尼现场观战儿子的第一场大学比赛。
4
研究曾医生,真发现大“门道”。中南大医学博士,眼科副主任,核心骨干,专挑复杂手术
5
不明白为什么老师给我打了120分?
6
老师们,好消息!今天教育部又发通知了,事关全体教师!根据教育部网站消息,教育
7
一个黑人搭讪两个女大学生,这两个女大学生欣然接受,和黑人热情交谈,而且还用英语交
8
快报!快报日本突然宣布了11月29日,有消息称,日本东北大学拟将国际学生的
9
语文老师连夜哭晕在厕所
10
到了高中你会发现:很多人一到高中,就把目标定为211、985,但到了高二,发
教育
最新文章
1
快报!快报日本突然宣布了11月29日,有消息称,日本东北大学拟将国际学生的
2
到了高中你会发现:很多人一到高中,就把目标定为211、985,但到了高二,发
3
韦东奕“闭关”这四个月,干了三件大事:第一、2025年11月27日,韦东奕已获
4
快讯!快讯!日本的反制来了!据报道,日本东北大学要涨学费了,但此次涨学费只
5
高考后,回头看:才敢告诉你关于高中的六个真相!1、 只是完成作业,普通班(包
6
新、旧两个版本的小学生教材!大家都发现有啥不同的了吗?如果这是某些人故意为之
7
AmberHeard光芒本身
8
不明白为什么老师给我打了120分?
9
在北京寸土寸金的地方,北大和清华占据了最有利的位置,面积也最大,其次是北航。而
10
全国中小学寒假时间汇总北京:1月24日—3月1日,共36天上海:2月2日