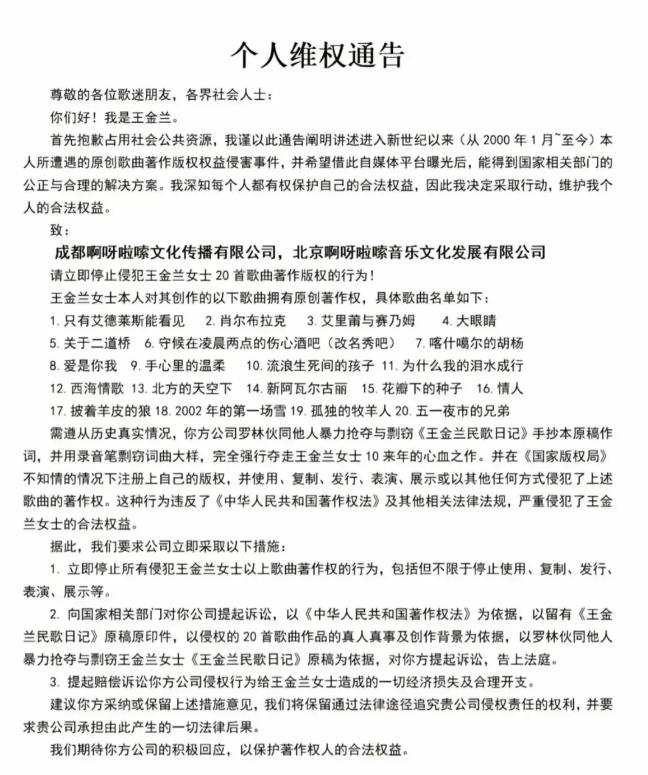
王金兰晒出手稿,但不经推敲,这就是明着恶心刀郎老师,给人的感觉就像是一个阴谋,像是有人故意抹黑一样! 咱就拿《关于二道桥》这个手稿来说,里面写了作词作曲:王金兰 但这里面有一个细节,虽然写了作曲,确实没有旋律,最基本的简谱都没有。所以给人的感觉,这就是摘抄下来的,甚至连简谱都没有,摘抄我都怀疑她懂不懂音乐? 什么叫手稿儿? 既然是此曲,您都写上自己名了,那最初的手稿上面应该是有旋律,所以您旋律版的手稿呢? 如果这都能算是证据,岂不是荒谬? 还有一点,那就是时间线,不要以为这样摘抄下来,然后就可以说是自己写创作,她不会不知道有一个笔迹鉴定的东西吧?就拿他这份名单中所说的,2002年的第一场雪来说,这可是20多年前的歌曲,她能提供出20多年前创作的手稿吗? 而且她在个人所谓的维权通告中还写了是“暴力抢夺创作大样”,什么叫大样?我猜她所谓的大样应该就是demo,而demo在我们音乐界,意思就是小样,就是作词作曲伴奏演唱都做好了,只是比发行版本的质量稍微欠缺一些,但已经是完整的音乐了。 因此,当一首歌从无到制作成demo,这个过程比较复杂,因此,无论是作词,作曲,都会留下痕迹。 我们在看王金兰提供的手稿,就像我前面说的,这就像是摘抄,可能她会辩解成原始手稿没了,那么问题来了,从作词作曲然后到大样,您所有的创作痕迹全没了吗? 而且您既然这么有才华,这20首歌可以说是首首经典,那除了这20首歌之外,您还有创作其他歌曲吗? 还有一点,这20首歌里面有几首还不是刀郎老师创作的,仅仅是人家演唱的,连这点您都没弄明白吗? 我还有一个问题,2002年的第一场雪火的时候,您在哪里?20多年后了,你再站出来,不是让人觉得匪夷所思吗? 更何况后面还有西海情歌、爱是你我、情人、披着羊皮的狼等等,都是非常经典,当时很火的歌曲啊! 您当时为什么没有站出来? 刀郎老师当年被人打压,选择引入凡尘时,为什么没有人站出来抹黑?2024年刀郎老师再次爆火了,这各种抹黑他的言论就出来了,难免不让人怀疑这背后有什么阴谋啊! 这两天我就不断写文和发视频,为刀郎老师发声,因为这件事太恶心,人太让人愤怒了! 刀郎音乐所属音版权公司于11月22日发布通告称(大意),王金兰的言行就是抹黑,将用法律维权。 这一点我是支持的! 网络社会发言更应该谨慎。




guan911223
刀郎每首歌都有他创作的起因和过程,来源于他的生活、旅途和感情波折,王金兰就一神经病,连刀郎翻唱别人的歌都当做自己的向刀郎维权。
曾咏锋 回复 11-25 20:42
唉,这年头连神经病都出来蹭刀郎的热度了
依然
人家沉淀了多久跑了多少地方才写出来。你个不要脸的东西张嘴就来
清澈阳光
希望公安机关抓紧破案,早日送她和教唆者传播者去吃牢饭。也早日还刀郎先生清誉还网络的清明。
只为正义
这个我熟,这段时间我已经抄了30多首刀郎先生的歌词,是不是我也要找先生维权了[开怀大笑][开怀大笑]
用户17xxx42 回复 11-25 11:17
假的王金兰如果牛逼怎么不给云朵作曲写歌。
老朝 回复 11-25 20:00
赶紧索赔1个亿
用户93xxx06
刀神一个如此善良的人,怎么尽招些恶人和白眼狼
亦然 回复 11-25 15:48
这就是社会!性本恶!刀郎先生一首颠倒歌不是已经唱透了这世间的丑恶?建议刀郎先生报警立案!严查到底!
风从西伯利亚来
一看假,10来年的心血?名单里很多歌都超过20年了,这个金兰兄是不是穿越了?
用户18xxx99 回复 11-25 19:36
反向穿越也是没脑子
逝去的青春
王金兰就是脑残,别人的棋子,
东南风 回复 11-25 18:27
她本来就是神经病[开怀大笑]
用户10xxx42
跟这样的无德之人话不多说,法庭见!
大约在冬季
把人家的歌词抄一遍,就说是她的。天下最不要脸的贱人莫过于此。
用户10xxx57
可想而知那些黑刀郎先生背后的势力有多大,先生一定要挺住。
斩恶
这么无耻抹黑刀郎,王金兰,让人恨,真要见到你本人,对不起,我会让你变成王眼兰
用户11xxx79
这TM哪叫手稿,这叫手抄!兔崽子早晚进去踩缝纫机吧![好生气]
思念
蹭热度无底线不,骗流量不要脸。
浩瀚海
王金兰是我创造的[滑稽笑]
用户10xxx31
这姓王的这么厉害,二十首歌意外的作品有吗?发出来看,有几首大家知道的?并流行传唱的?
夕照远山
瞧她那肥油的模样就让人恶心!!!
Hujiangh
这种王人就是来世上渡劫的
遥远的救世主
公安机关介入,反坐罪
用户10xxx26
如果是她写的,刀郎唱的这些歌是陆陆续续唱的,难道每写一首歌出来就让刀郎抢了
初九秋刀鱼磨牙山海
这是抄稿,创作手稿会这么干净,写个小作文还要反反复复修改涂抹 呢
老王不老
这TM痕迹笔迹鉴定是公安的拿手好戏,我们搬好小板凳,准备好瓜就行。
简简单单
不是据说有病吗?
游客
这个姓王的就是个神经病患者,鉴定完毕!
脚踩云端蛆
王金兰要倒霉了
椰子汁
就是想找个免费吃饭养老的地方,别误解了。
老叶
她不知道笔迹可以鉴定时间的吗?
小小的世界
曲呢???
挪威的森林
特么抄一份就来乱叫,也得假装修改一下搞点土放脚下踩几脚,你这是把吃瓜群众当傻瓜吗?
空谷
就是见不得别人成功,整一些下作的手段去污蔑
沙滩老鱼
我UC穿越看多了,我一度以为自己是罗纳尔多和刀郎的复合体,来拯救中国足球⚽和中国🇨🇳音乐🎶得。结果我唯一像他们的只有大肚腩[哭笑不得]。
大地
别神经了,有些原稿与最终成为作品是有很大区别的。有些小说为什么作者有一稿二稿三稿定稿,并且要保存定稿前的几稿?就是为了防止别人抢他的作品,有争执时我可以拿出我当时写的原稿出来当证明材料用。王金兰的悲剧在于原稿被哪些坏蛋抢走了。你说是你的但又拿不出证据,一个24年来不断喊冤的弱女子,呼天天不应喊地地不灵,尘凡儿讥我笑我白了头,比花妖还冤。
小王
恶心人不要紧,要紧的是金兰已经触犯罚绿
老树
这种人不好好治一治,还能叫法制社会?
张跃华
离谱
用户10xxx27
我也去抄一遍。可笑!
ZJG
固意恶心想出名,什么点子都想得出,既然想出名,应在2001的第一场雪全国出名时就应该站出来举证,这种人太无赖了,二十后才出来!
炎之雪
刀郎必须追究到底,绝不原谅,让诬陷者进去踩缝纫机,什么罚一元钱、赔礼道歉之类的所谓大度最好不要来
用户13xxx48
西海情歌是不是也是抄袭,要不让她背出来
斩恶 回复 11-25 14:15
我敢说她都背不下来
炎之雪
默默的翻出了八十年代初抄写的歌词本,还是当年的印刷风格,早已纸张变脆、页面发黄了……
像风一样自由
把刀郎的歌词抄下来也算手稿,我上中学的时候抄了很多歌词,那都快20年了,算不算我的作品?这个女的真是厚颜无耻!
用户12xxx30
花生瓜子加板凳。
笨一点好
资本想恶心刀郎,付钱雇人告一下,让刀郎不舒服而已。
我为乖狂
这是王金兰的遗稿吗?唉 多好的老娘们儿 死晚了,什么?人还活着呢?那不扯了吗?2002年的第一场雪 明明是我和刀郎还有王金兰在新疆吃肉串的时候 一个作词 一个作曲 一个编曲,我到现在 都没说过这事儿~不信你问刀郎去 他都不敢回应我
北方的狼
这个什么的大雄不会是那个精神病王的干儿子吧
用户15xxx49
我觉得原始手稿也应当有修改。
陈忠坤
这么丑的女猪八戒能写出好歌?!
平凡的世界
姓王的歪瓜裂枣恬不知耻,给爹妈长脸了!
一切kaixinjiuhao
这应该是云端音的狗贼
兔哥
这简单,笔迹可以鉴定出年代,即使做旧,也能辨出真伪,肯定后面有人策划
远方
见过不要脸的,没见过这么不要脸的
春暖花开
告诉你们最终查出有精神病法律也无办法。就是被人利用恶心刀郎的
大扬
背后有人指使才这么不要脸来恶心刀郎!
格格巫
关键是她曾发表在何处?或是刀郎是法师,远程施法抄袭的,而且20年来只顶着她一个人抄?
༺ۣۖ夜ۣۖ༒ۣ雨ۣۖ༻
还谱曲她连五线谱都不认识谱什么曲
网友
这个世道人心险恶,什么逼玩意都有,真的无语!
用户15xxx49
还得进行手稿撰写时间鉴定。
韦均
有可能是别人以前得到过刀郎的手稿图片,现在拿来乱整
一枫
招人啦!找人抄网络上有名的小说,然后,告作者,那小说是抄袭,收钱。找抄写员,50/万字,律师,负责发函打官司,十个点
别问我是谁
让她唱一下,看能不能唱上几句[滑稽笑]
yan
是个正常人都知道它就是在恶意曾流量!
安大人
五一夜市她去过吗?
王世学
这货连谱子都不会。
杰少
拿张纸写上歌词就是自己写的啊!能不能再不要脸点!
王俊承
不是一般的假,这个男的应该是缅甸华人,
三雷换鼓
这手稿太草率了,没有说服力。
安大人
司马昭之心路人皆知
ywh420700
脑子全是水都整不出这台戏
用户10xxx72
是非曲直,黑白对错总会有水落石出的时候,实名举报可不是网络造谣,那是要付出代价的,期待事实真相
用户10xxx91
意思是如果拿又出20多年前的手稿那就硬是刀刀的了咋刀刀不出来呢
时光没有隧道
Tm的忽悠小孩呢?手稿抄的这么顺溜,竟然没有一个错别字[赞][哈哈笑]
qxjd2020
现场让她把她所提到个谱曲出来!
圆梦
臭不要两
用户19xxx02
密谋报复(罗海)是一定有过的,本身就有人恶习难改,不会咽下那口气的
亮启辰
也有点傻啊,你说人家抄袭你了一首或者两首,一下子20首,k,可能吗?以前死了?,这么多年不说。
风雨
跟一个神经病叫什么真。有点清晰思维的也不会信。
用户10xxx83
如果这样都可以,那不是发家致富的途径[滑稽笑][滑稽笑]
Yahveh2016
这是哪位小学生的作文?不过这字比我三年级的字强,文笔却真的不如我五年级扶老奶奶过马路的作文强,我起马还得了个优!
77流沙77
抄一遍就是自己的?那我也可说是我写的。
仓库
很简单用碳十四鉴定一下手稿时间不就行了,鉴定费有不诚实一方承担
用户14xxx01
像新字
周周
气人呢
用户11xxx01
这她*的也能成为证据,真扯蛋。
木林森
对这个垃圾根本不值得议论
英勇的战士
动了别人蛋糕,现在就是打压刀郎,让刀郎先生疲于处理诽谤事情,,,
点点哥
原来刀郎是穿越人[晕]
独行者
先是搞臭了云朵,现在对刀郎下手了。
大约在冬季 回复 11-25 15:23
给你看看
爱青hu
刀郎二十年前抢了你的,20后的作品没有了吗,拿出来唱一唱。
正在输入
网络不是法外之地,造假要付出代价
浩浩汶
手搞嘛,我现在也可以写的
大约在冬季
愿景 回复 11-26 22:32
这种P的图就不要再发了,早已揭穿了,刀迷群里P图流出来的。
晴天
手稿有什么用,你什么时候发表了
王俊承
问题是没有查到这个人,
仧上人
如果是抹黑,那就要受到惩罚,
爱国者
这个女的写的字有这么好看吗,像个男的写的,一定不是她写的,鉴定一下本人的字迹就能分辨真伪。
tb423408_66
这纸都是新的,还骗呢?
77流沙77
应该让王金兰付诬陷的法律责任。
用户18xxx10
很假!还搞了个作曲,请问五线谱在哪里?这种人直接拘留几天教育一下
古往今来
这个女人用破本纸抄袭刀郎的东西反倒去诬陷维权?神经病也不能这样当吧!
为了爱梦一生
汪峰:不关我的事哦,你们去问那英
用户10xxx42
这特么也叫手稿?这才是真正的手抄,真正的抄袭,别特么在这里贻笑大方,丢人现眼了